找工作速看!通州新華醫院招聘中!

北京市通州區新華醫院(臨河裡街道社羣衛生服務中心)招聘勞務派遣人員有意者速報名↓↓↓

01

醫院簡介

XINHUA HOSPITAL

北京市通州區新華醫院(臨河裡街道社羣衛生服務中心)始建於1958年,著眼於“一個重點、兩個特色、多學科綜合發展”,以口腔醫學中心為重點,體檢中心、血液淨化中心、中醫健康管理中心為特色,綜合發展內、外、婦、兒、康復等專業,是一所數字化、人文化的以醫療為主、科研教學、防病為輔的具有大專科小綜合特色的二級綜合醫院招聘

找工作速看!通州新華醫院招聘中!

目前醫院是“通州區中醫藥適宜技術推廣基地”、“通州區治未病中心”,江西中醫藥大學“熱敏灸康復基地”;首都醫科大學附屬北京口腔醫院醫聯體成員單位、首都醫科大學附屬北京友誼醫院醫聯體成員單位、韓國慶熙大學校齒科病院臨床與科研合作單位、北京市口腔醫療質量控制和改進中心基本技能培訓基地、通州區牙病防治所所在單位、通州區口腔醫聯體主責單位、通州區口腔質量控制與改進工作組主責單位;北京中醫藥大學丹心計劃人才培養基地;北京胸科醫院肺癌專病醫聯體成員單位招聘

根據副中心建設規劃需要,醫院目前處於重建週轉期,為方便患者的就醫需求,新華醫院打造以臨河裡院區為主,梨花園中醫健康管理中心、兒童口腔診療中心為輔的,規範化、智慧化、資訊化的康養體系招聘

展開全文

兒童口腔診療中心

找工作速看!通州新華醫院招聘中!

中醫健康管理中心

2023年12月30日,為推進通州區基層醫療衛生機構科學佈局,進一步最佳化整合醫療衛生資源,按照上級部門規劃,通州區新華醫院正式增加臨河裡街道社羣衛生服務中心功能,下設臨河裡街道小街村社羣衛生服務站等社羣衛生服務站,以二級帶一級模式服務副中心百姓招聘

找工作速看!通州新華醫院招聘中!

臨河裡街道小街村社羣衛生服務站

找工作速看!通州新華醫院招聘中!

臨河裡街道磚廠社羣衛生服務站

醫院未來新址位於梨園半壁店地區,與擬建的通州區婦幼保健院毗鄰,建築規模5.6萬餘平米,規劃床位400張,進行康復學科建設,爭取把新華醫院建成副中心地區規模大、裝置全、環境好、服務優,醫康養居於一體的康養示範基地招聘。同時,新華醫院未來將與重點高校聯合,成立教學示範基地,最終成為以醫療、科研、教學於一體的綜合醫院。在副中心整體康養體系中起到引領作用、創造特色品牌。

02

招聘崗位

XINHUA HOSPITAL

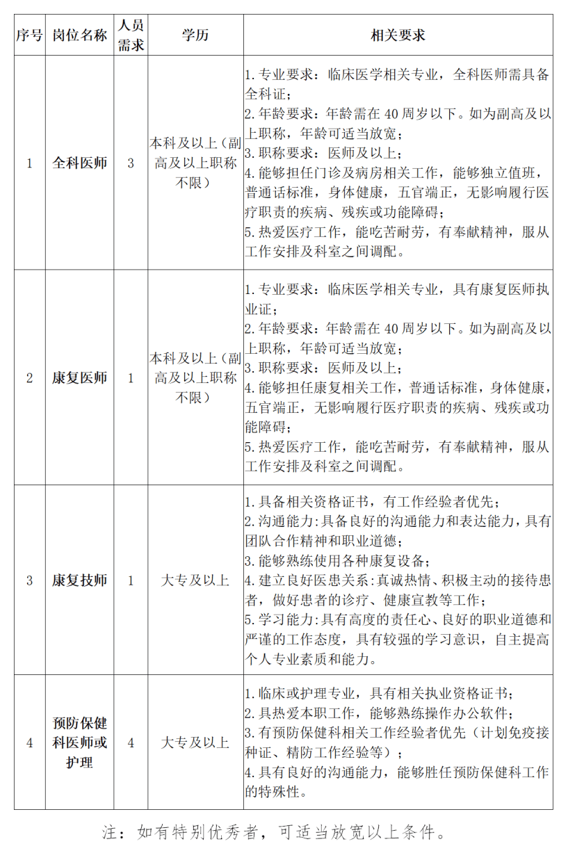
為滿足新華醫院預防保健科業務需求,結合新華醫院實際情況,通州區新華醫院(臨河裡街道社羣衛生服務中心)急需補充具有相關經驗的人員招聘。具體要求如下:

找工作速看!通州新華醫院招聘中!

03

聯絡方式

XINHUA HOSPITAL

如有意願者請與人事科聯絡並投送簡歷,報名截止時間為2026年6月30日招聘

聯絡人招聘:朱老師

郵箱招聘[email protected]

◆傳送郵件時請標註意向崗位,以簡歷投送順序篩選面試人員,如有合適人選已錄用,後續在截止時間前投送的簡歷將不再進行面試招聘

本站內容來自使用者投稿,如果侵犯了您的權利,請與我們聯絡刪除。聯絡郵箱:[email protected]

本文連結://shhcmy.net/post/3297.html

🌐 /