總成本費用23.83元/噸!600萬噸/年!安徽大峰山砂石礦+水泥礦即將出讓

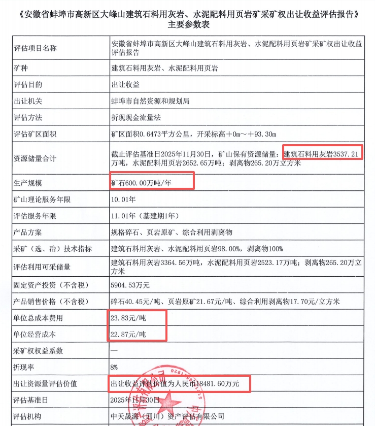
近日,安徽蚌埠市自然資源和規劃局公示高新區大峰山建築石料用灰巖、水泥配料用頁岩礦採礦權出讓收益評估報告水泥。該專案評估價值約1.85億元,評估儲量約6700萬噸,設計生產規模600萬噸/年,擬出讓年限11年。單位總成本費用23.83元/噸,單位經營成本22.87元/噸。

總成本費用23.83元/噸!600萬噸/年!安徽大峰山砂石礦+水泥礦即將出讓

評估報告顯示,安徽省蚌埠市高新區大峰山建築石料用灰巖、水泥配料用頁岩礦礦區面積0.6473平方公里,礦區範圍內,保有建築石料用灰巖3537.21萬噸、水泥配料用頁岩2652.65萬噸,另有剝離物265.2萬立方米;可採建築石料用灰巖3364.56萬噸,水泥配料用頁岩2523.17萬噸,剝離物265.2萬立方米水泥

總成本費用23.83元/噸!600萬噸/年!安徽大峰山砂石礦+水泥礦即將出讓

責編 | 劉釵 · 校對 | 翟文靜 · 稽覈 | 張朋

來源水泥:蚌埠市自然資源和規劃局

本站內容來自使用者投稿,如果侵犯了您的權利,請與我們聯絡刪除。聯絡郵箱:[email protected]

本文連結://shhcmy.net/post/7118.html

🌐 /