【前瞻分析】2026年中國口服美容品消費者畫像及消費需求分析

行業主要上市公司美容:湯臣倍健(300146.SZ)、華熙生物(688363.SH)、金達威(002626.SZ)、仙樂健康(300791.SZ)、鉅子生物(02367.HK)等

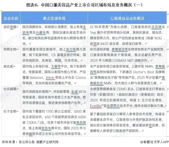
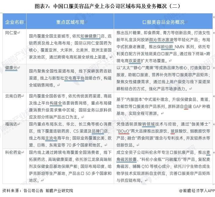
口服美容品行業上市公司彙總

中國口服美容品行業上市公司較少,其中涵蓋湯臣倍健、金達威等專業膳食營養補充劑與保健食品企業,華熙生物、鉅子生物等聚焦生物活性材料研發生產的龍頭,同仁堂、雲南白藥等以中成藥或醫藥健康品為核心的傳統企業,福瑞達、健康元等跨化妝品、醫藥、原料領域的綜合型企業,以及仙樂健康這類提供全鏈式解決方案的服務商,科倫藥業則憑藉多元劑型藥品生產基礎涉足相關領域美容

【前瞻分析】2026年中國口服美容品消費者畫像及消費需求分析 【前瞻分析】2026年中國口服美容品消費者畫像及消費需求分析

口服美容品產業上市公司區域佈局對比

從區域佈局看,國內口服美容品企業均實現線上線下全渠道覆蓋,重點深耕華東、華南、長三角等核心消費區,線上佈局主流電商、興趣電商及社交電商,線下滲透藥店、商超、CS渠道、醫院診所等場景;國際方面,或聚焦歐美、東南亞等市場,透過收購、合資、跨境電商拓展,或依託生產基地實現產品出口,部分以原料供應開啟全球市場美容

展開全文

【前瞻分析】2026年中國口服美容品消費者畫像及消費需求分析 【前瞻分析】2026年中國口服美容品消費者畫像及消費需求分析

25-35歲年輕人對顏值消費需求最高

從年齡結構來看,25至35歲的年輕人群體對美容消費的需求最為顯著,其佔比超過了四成美容。這一年齡段的群體也正是口服美容營養品的核心消費主力。25-35歲人群大多身處職場發展關鍵期,也是生活節奏相對緊湊的階段,往往直面工作壓力大、飲食作息不規律、熬夜加班等問題,恰好是亞健康狀態的高發群體,情緒健康問題、皮膚暗沉鬆弛、輕微腸胃不適、髮際線後移等顏值與健康雙重痛點在這一人群中表現得尤為突出,成為他們迫切想要改善的問題。而這一群體的消費理念與當下公眾對健康的理解高度契合,不再滿足於彩妝、護膚等外在修飾的表層美化,更追求“內調外養”的整體健康與顏值提升方式,對便捷、高效且能兼顧內在健康調理與外在形象改善的產品需求強烈。口服美容營養品憑藉其獨特的健康效益,精準匹配了25-35歲核心消費群體的這一核心訴求。

【前瞻分析】2026年中國口服美容品消費者畫像及消費需求分析

90後年輕消費群體偏向於購買口服美容品

在口服美容產品消費中,在有需求的情況下,90後年輕消費群體更願意為此付諸行動;95後以15%的佔比緊隨其後,成為重要的消費生力軍,二者合計超五成,共同構成口服美容品消費的年輕核心圈層美容。85後、80後佔比依次為14%、12%,隨年齡增長佔比逐步回落;70後與其他年齡段佔比均為8%,在整體使用者中佔比較低。這一分佈清晰勾勒出口服美容品的核心使用者畫像為年輕一代,其中90後憑藉對“內調外養”顏值管理理念的高接受度,以及兼具消費能力與顏值提升的強需求,成為品類消費的中堅力量,而95後作為新生代消費群體,也為品類發展注入了年輕增長動力,年長年齡段佔比偏低則進一步凸顯了該品類的消費受眾與年輕群體的顏值追求深度繫結。

【前瞻分析】2026年中國口服美容品消費者畫像及消費需求分析

更多本行業研究分析詳見前瞻產業研究院《中國醫療美容行業市場需求預測與投資戰略規劃分析報告》美容

同時前瞻產業研究院還提供產業大資料、產業研究報告、產業規劃、園區規劃、產業招商、產業圖譜、智慧招商系統、行業地位證明、IPO諮詢/募投可研、IPO工作底稿諮詢等解決方案美容。在招股說明書、公司年度報告等任何公開資訊披露中引用本篇文章內容,需要獲取前瞻產業研究院的正規授權。

本站內容來自使用者投稿,如果侵犯了您的權利,請與我們聯絡刪除。聯絡郵箱:[email protected]

本文連結://shhcmy.net/tags-%E6%A2%9D%E5%88%97.html

🌐 /