學習收藏!雲南省森林草原火情早期處理與安全撲救手冊

近期,雲南省森林草原防滅火指揮部辦公室、雲南省應急管理廳、雲南省林業和草原局聯合制作的《雲南省森林草原火情早期處理與安全撲救手冊》印發全省,旨在進一步提升基層森林草原火情早期處理與安全撲救能力收藏

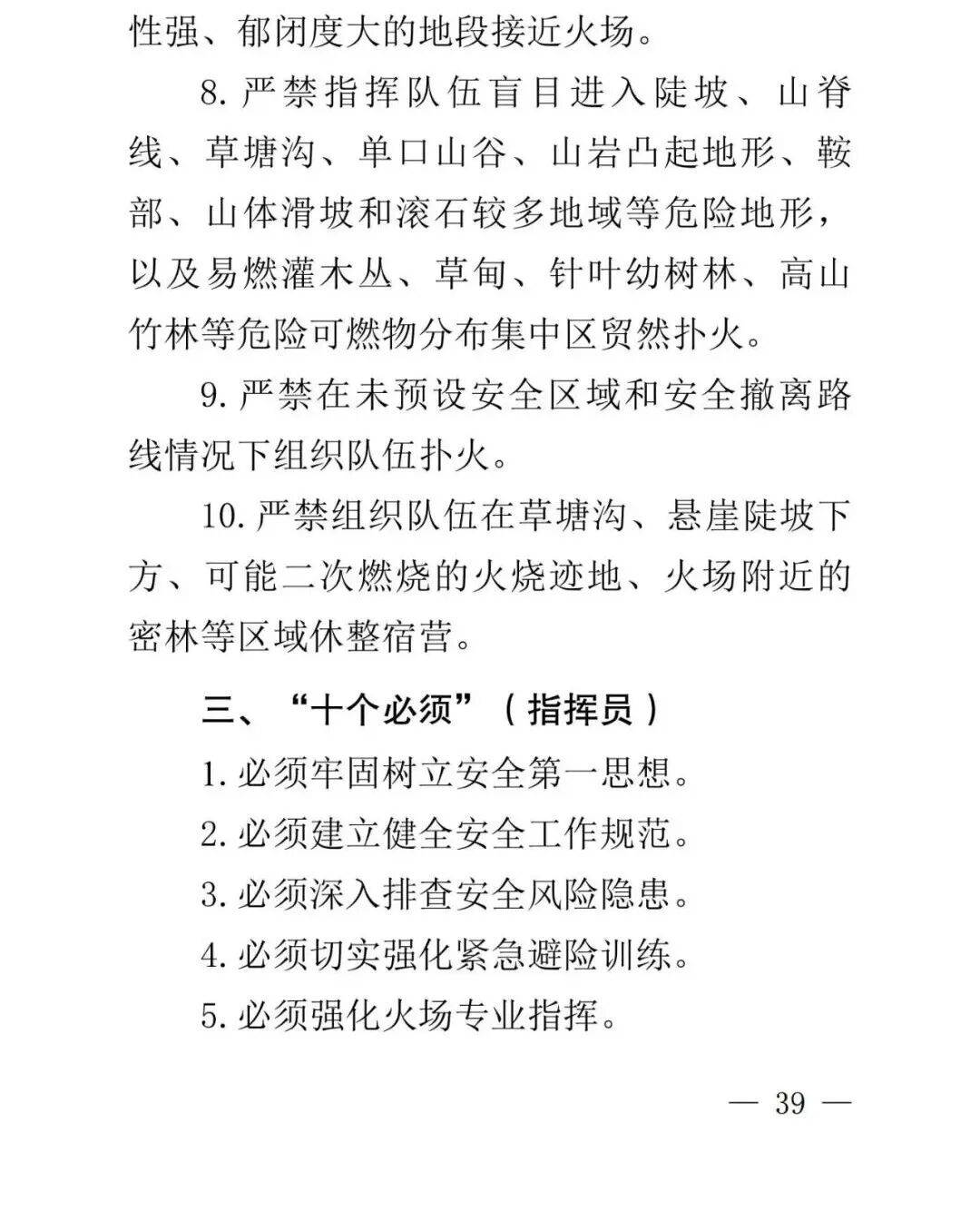
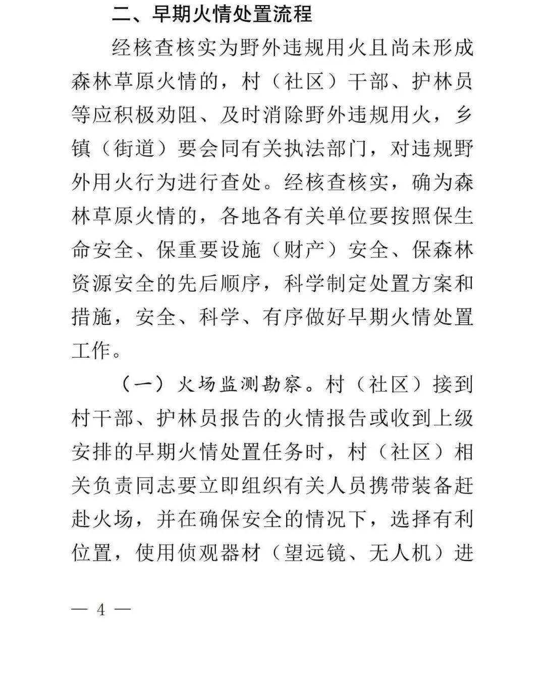
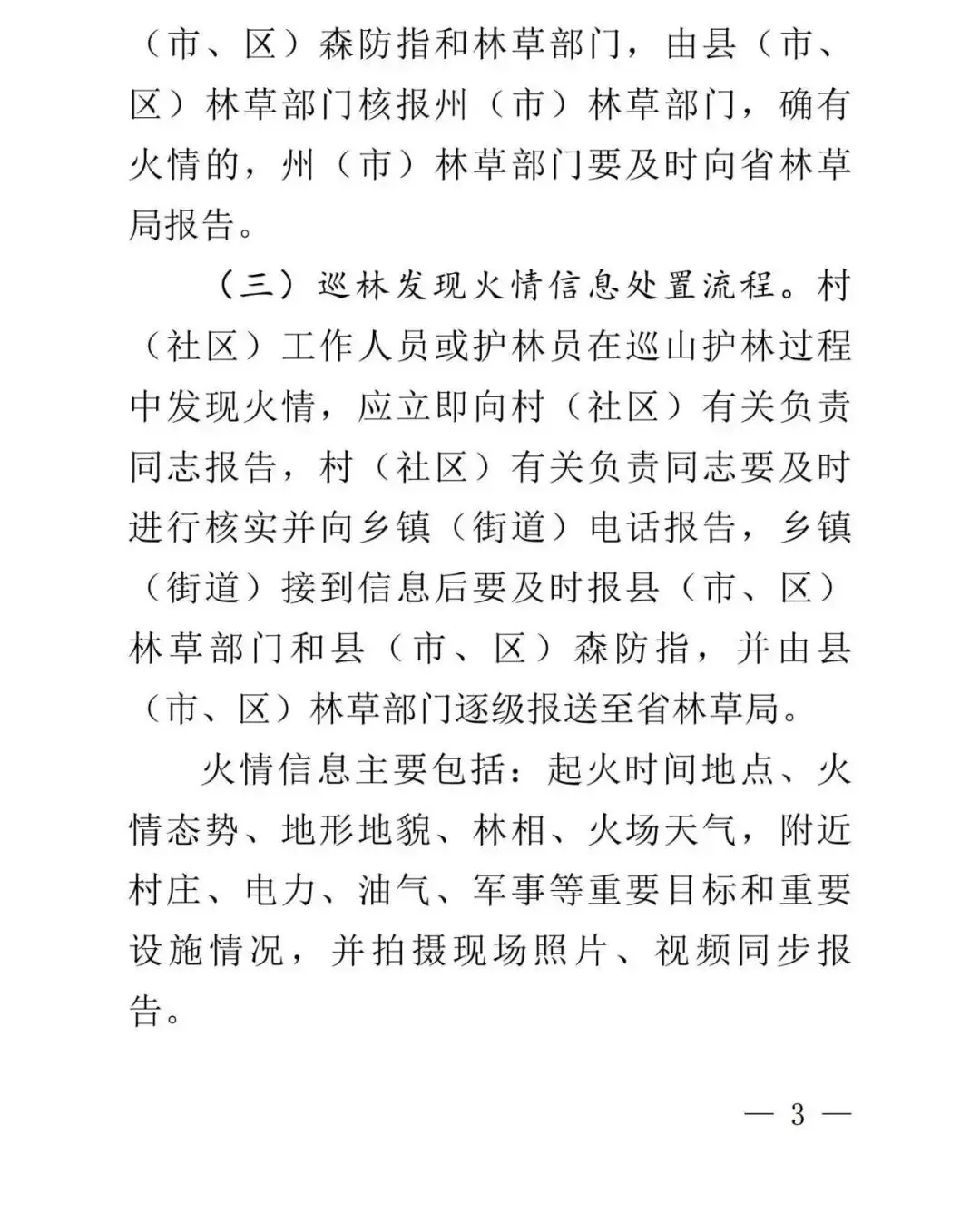
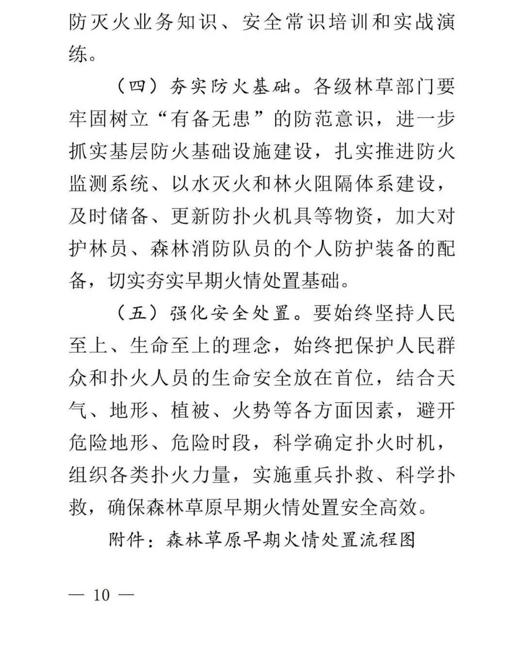
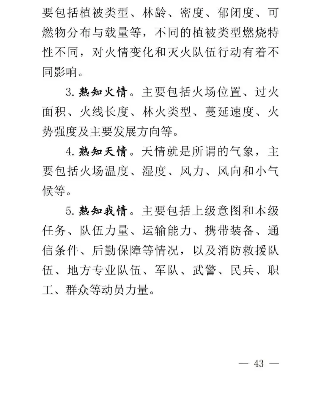
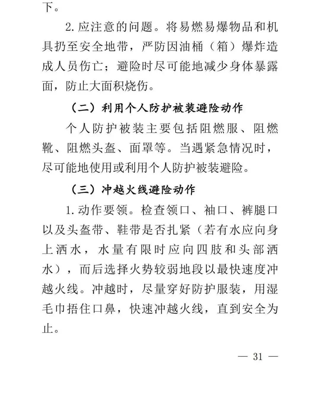
《手冊》以森林草原火情“早期處理”和“安全撲救”為核心,聚焦“早發現、早報告、早處置、保安全”目標進行編制收藏。內容包含森林草原早期火情處置流程,火場危險因素、緊急避險常用方法和個人防護動作、迷山自救等撲火安全常識,以及火災處置“十個嚴禁”、指揮員和撲火隊員“十個必須”、野外用火“十不準”等相關規定。

《手冊》全文如下

學習收藏!雲南省森林草原火情早期處理與安全撲救手冊

學習收藏!雲南省森林草原火情早期處理與安全撲救手冊

展開全文

學習收藏!雲南省森林草原火情早期處理與安全撲救手冊

學習收藏!雲南省森林草原火情早期處理與安全撲救手冊 學習收藏!雲南省森林草原火情早期處理與安全撲救手冊 學習收藏!雲南省森林草原火情早期處理與安全撲救手冊 學習收藏!雲南省森林草原火情早期處理與安全撲救手冊 學習收藏!雲南省森林草原火情早期處理與安全撲救手冊 學習收藏!雲南省森林草原火情早期處理與安全撲救手冊 學習收藏!雲南省森林草原火情早期處理與安全撲救手冊 學習收藏!雲南省森林草原火情早期處理與安全撲救手冊 學習收藏!雲南省森林草原火情早期處理與安全撲救手冊 學習收藏!雲南省森林草原火情早期處理與安全撲救手冊 學習收藏!雲南省森林草原火情早期處理與安全撲救手冊 學習收藏!雲南省森林草原火情早期處理與安全撲救手冊 學習收藏!雲南省森林草原火情早期處理與安全撲救手冊 學習收藏!雲南省森林草原火情早期處理與安全撲救手冊 學習收藏!雲南省森林草原火情早期處理與安全撲救手冊 學習收藏!雲南省森林草原火情早期處理與安全撲救手冊 學習收藏!雲南省森林草原火情早期處理與安全撲救手冊 學習收藏!雲南省森林草原火情早期處理與安全撲救手冊 學習收藏!雲南省森林草原火情早期處理與安全撲救手冊 學習收藏!雲南省森林草原火情早期處理與安全撲救手冊 學習收藏!雲南省森林草原火情早期處理與安全撲救手冊 學習收藏!雲南省森林草原火情早期處理與安全撲救手冊 學習收藏!雲南省森林草原火情早期處理與安全撲救手冊 學習收藏!雲南省森林草原火情早期處理與安全撲救手冊 學習收藏!雲南省森林草原火情早期處理與安全撲救手冊 學習收藏!雲南省森林草原火情早期處理與安全撲救手冊 學習收藏!雲南省森林草原火情早期處理與安全撲救手冊 學習收藏!雲南省森林草原火情早期處理與安全撲救手冊 學習收藏!雲南省森林草原火情早期處理與安全撲救手冊 學習收藏!雲南省森林草原火情早期處理與安全撲救手冊 學習收藏!雲南省森林草原火情早期處理與安全撲救手冊 學習收藏!雲南省森林草原火情早期處理與安全撲救手冊 學習收藏!雲南省森林草原火情早期處理與安全撲救手冊 學習收藏!雲南省森林草原火情早期處理與安全撲救手冊

來源 雲南省林業和草原局

責任編輯 馬雯

責任校對 何丹

主編 武熙智

終審 編委 李榮

本站內容來自使用者投稿,如果侵犯了您的權利,請與我們聯絡刪除。聯絡郵箱:[email protected]

本文連結://shhcmy.net/tags-%E6%B9%96%E5%8D%80.html

🌐 /