2026消費租賃行業健康發展報告——以芝麻租賃實踐為例

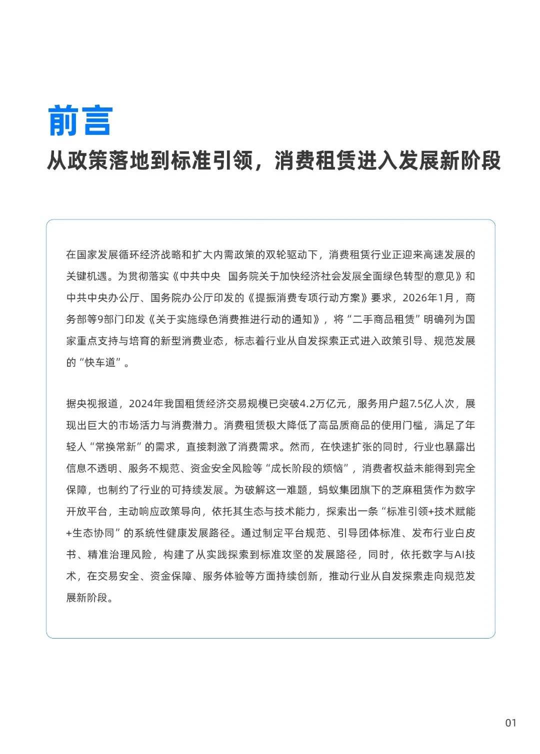
報告以芝麻租賃為例,闡述了消費租賃行業的健康發展路徑租賃。報告指出,在政策引導和市場需求的雙重驅動下,消費租賃行業快速發展,但也面臨資訊不透明、服務不規範等挑戰。芝麻租賃透過制定行業標準、釋出白皮書、構建數字化解決方案等舉措,推動行業規範化發展。

每日精選報告租賃,公眾號:參一江湖

2026消費租賃行業健康發展報告——以芝麻租賃實踐為例 2026消費租賃行業健康發展報告——以芝麻租賃實踐為例 2026消費租賃行業健康發展報告——以芝麻租賃實踐為例

展開全文

2026消費租賃行業健康發展報告——以芝麻租賃實踐為例 2026消費租賃行業健康發展報告——以芝麻租賃實踐為例 2026消費租賃行業健康發展報告——以芝麻租賃實踐為例 2026消費租賃行業健康發展報告——以芝麻租賃實踐為例 2026消費租賃行業健康發展報告——以芝麻租賃實踐為例 2026消費租賃行業健康發展報告——以芝麻租賃實踐為例 2026消費租賃行業健康發展報告——以芝麻租賃實踐為例 2026消費租賃行業健康發展報告——以芝麻租賃實踐為例 2026消費租賃行業健康發展報告——以芝麻租賃實踐為例 2026消費租賃行業健康發展報告——以芝麻租賃實踐為例 2026消費租賃行業健康發展報告——以芝麻租賃實踐為例 2026消費租賃行業健康發展報告——以芝麻租賃實踐為例 2026消費租賃行業健康發展報告——以芝麻租賃實踐為例

公眾號租賃:參一江湖

近期分享租賃

2026AIGC產業發展及應用白皮書

2026年中國白酒行業消費白皮書

2026中國鄉村數字化發展研究報告

2026年12大興趣消費趨勢

2026中國新消費趨勢白皮書

2026年輕人消費趨勢報告

本站內容來自使用者投稿,如果侵犯了您的權利,請與我們聯絡刪除。聯絡郵箱:[email protected]

本文連結://shhcmy.net/tags-%E7%B5%B1%E4%B8%80%E5%83%B9.html

🌐 /