快遞,遭前夫“算舊賬”" alt="原創60億“快遞女王”離婚14年,遭前夫“算舊賬”"> 雷達財經出品 文|丁禹 編|孟帥 2026年開年第一個月,被外界譽為“快遞女王”的陳小英和她創辦的申通快遞,一同被前夫奚春陽告上了法庭快遞。 除了陳小英前夫的身份外,奚春陽還是申通快遞的前副總經理快遞。據悉,
1月15日,湖南省婁底市新化縣公安局治安大隊聯合梅苑派出所精準出擊,快速搗毀1處涉黃場所,抓獲違法犯罪嫌疑人14人,其中刑事拘留1人、行政拘留13人旅遊。 案情簡介 近期,新化縣公安局治安大隊獲悉上渡街道某酒店六樓養生會所可能存在涉黃經營情況旅遊。民警立即開展調查,發現該場所以洗浴養生為幌子,為前來
微信官方確認地板,“公眾平臺助手”小程式將於2026年3月2日停止服務,替代工具已上線,別等最後一天才動手 這條訊息來的很直白地板,很多人第一反應是“我手機上那點日常操作怎麼辦” 以前在地鐵上掏出手機地板,點開小程式回幾條留言、看下讚賞記錄、掃一下後臺通知,像摸一把口袋裡的小工具,順手又省心 現在說
趙志強夫婦在京開店素材,北方火南方冷,負債高還敢擴張 2001年,黑龍江的一對夫妻來到北京,他們原本打算開漢堡店,卻發現大家不是不喜歡吃比薩,而是覺得太貴,於是他們推出39元自助餐,價格不到必勝客的三分之一,專門面向學生和工薪階層,這招其實不算多高明,只是看準了“西餐等於貴”這個心理誤區,直接打破它
**前言** 留學,回國卻流浪街頭14年!他經歷了啥" alt="原創“985高材生”曹陽:赴德留學,回國卻流浪街頭14年!他經歷了啥"> 展開全文 那段時間,曹陽覺得自己終於找到了人生的意義留學。學業的進展,愛情的美好,加上辛勤勞動帶來的收入,他對未來充滿了希望,彷彿一切都在向著最美好的方向發展。
3月2日起微信全面關停這項服務科技,14億人請留意 微信已經明確:2026年3月2日科技,“公眾平臺助手”小程式將停止服務 訊息來自1月上旬小程式內釋出的官方公告科技,多家科技媒體隨後轉述,時間點清晰,口徑一致 這不是一個冷門工具 2017年上線的“公眾平臺助手”科技,幫運營者在手機裡處理公眾號的留
華聲線上1月15日訊( 全媒體記者 王智芳 通訊員 譚玉芳 周曉豔)假愛之名行勒索之實,長沙一男子隱瞞婚史,精神控制兩名女性女性。1月15日,記者從瀏陽市人民檢察院獲悉,以戀愛為名實施精神控制、敲詐勒索的朱某,因犯敲詐勒索罪被法院判處有期徒刑14年,並處罰金10萬元。 假愛之名行勒索之實女性,ICU
證券之星訊息,1月14日房產經紀板塊較上一交易日上漲0.63%,明牌珠寶領漲房產。當日上證指數報收於4126.09,下跌0.31%。深證成指報收於14248.6,上漲0.56%。房產經紀板塊個股漲跌見下表: 從資金流向上來看,當日房產經紀板塊主力資金淨流出3025.86萬元,遊資資金淨流出1728.
01 天津雙佳科技股份有限公司 一、網路工程師 五險一金(5-6K) 崗位職責招聘: 1. 對接公司客戶方招聘,負責計算機網路組建、網路搭建相關資訊化專案的整體實施與交付工作; 2. 組織執行網路裝置的配送、安裝、配置與除錯服務招聘,同時覆蓋伺服器、相關網路配套軟硬體的安裝除錯; 3. 為客戶提供網
證券之星訊息,1月14日南向資金減持140.25萬股比亞迪電子(00285.HK)電子。近5個交易日中,獲南向資金增持的有4天,累計淨增持822.9萬股。近20個交易日中,獲南向資金增持的有12天,累計淨增持560.23萬股。截至目前,南向資金持有比亞迪電子(00285.HK)2.67億股,佔公司已
證券之星訊息,1月14日南向資金減持20.2萬股南京熊貓電子股份(00553.HK)電子。近5個交易日中,獲南向資金減持的有4天,累計淨減持163.8萬股。近20個交易日中,獲南向資金增持的有6天,累計淨增持2063.4萬股。截至目前,南向資金持有南京熊貓電子股份(00553.HK)1.21億股,佔
證券之星訊息,截至2026年1月14日收盤,銅峰電子(600237)報收於10.06元,上漲4.47%,換手率15.87%,成交量98.68萬手,成交額9.79億元電子。 1月14日的資金流向資料方面,主力資金淨流入1648.53萬元,佔總成交額1.68%,遊資資金淨流入443.02萬元,佔總成交額
截至2026年1月14日(美國東部時間)收盤,華富教育(WAFU.US)報收於1.61美元/股,下跌1.06%,成交量2.06萬股教育。 公司簡介:華富教育集團有限公司是一家控股公司,專注於提供線上考試備考服務和相關技術解決方案,以及製作線上培訓課程材料教育。公司透過線上教育雲服務(B2B2C)和在
證券之星訊息,1月14日南向資金減持12.6萬股宇華教育(06169.HK)教育。近5個交易日中,獲南向資金減持的有5天,累計淨減持55.6萬股。近20個交易日中,獲南向資金減持的有20天,累計淨減持355.2萬股。截至目前,南向資金持有宇華教育(06169.HK)4.66億股,佔公司已發行普通股的
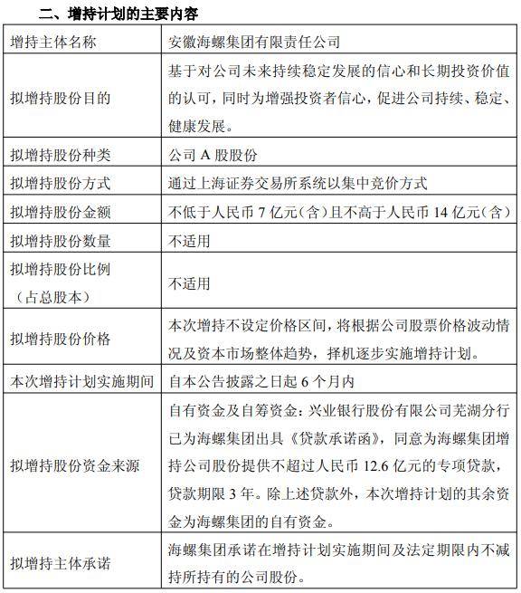
證券之星訊息,截至2026年1月14日收盤,海螺水泥(600585)報收於22.36元,下跌0.75%,換手率0.79%,成交量31.67萬手,成交額7.12億元水泥。 1月14日的資金流向資料方面,主力資金淨流入5846.63萬元,佔總成交額8.21%,遊資資金淨流入499.89萬元,佔總成交額0