現象級AI影片技術、位元組 Seedance 2.0在arXiv發論文了論文。 曬了26頁的Benchmark,和貢獻者名單論文。 170位團隊成員全公開論文,署名和尊重都拉滿了,不過嘛這就不怕……嘛? 論文公佈的時間節點,正趕上Seedance 2.0透過 Byteplus平臺鋪向全球論文。 100
🔥2026初中入學進行中...... 為幫大家更好地瞭解初中校,特開啟【校園揭秘】系列文章,詳細介紹各區初中學校中學。 ✨今天聊的是東城熱門校——第一七一中學 入學方式、師資情況、作業與考試、校園生活一次說清中學,一起來看👇👇 *文末免費領取《2026初中入學白皮書》 北京市第一七一中學 第一七一中
每一顆熱愛教育的心 都可以在這裡找到歸屬招聘! 親愛的教育追夢人 你準備好了嗎 尚學蕭山招聘,期待你的加入 杭州市蕭山區2026年面向社會招聘教師公告 一 招聘計劃 本次面向具有本科及以上學歷學位的高校畢業生招聘中小學事業編制教師計劃指標171名,具體崗位詳見《杭州市蕭山區2026年面向社會招聘教師
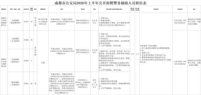
大家下午好 成都市公安局 2026年上半年公開招聘輔警171人 含文職崗位 一起來看看吧 成都市公安局2026年上半年公開招聘警務輔助人員 招聘計劃 此次共計劃招聘171名輔警招聘,名額分配如下: (一)情報指揮中心51名; (二)交通管理支隊120名招聘。 圖源招聘:成都市公安局(可放大) 報名時
這兩天,我國特警隊出國參加阿聯酋特警挑戰賽的新聞相信很多朋友都看過了汽車。成績什麼的先不談,我們今天就講一個問題——為什麼參賽隊伍使用的國產QCQ171衝鋒槍,在賽場上總是卡彈? 在比賽中,去年的冠軍隊伍——中國浙江特警隊的參賽隊員在射擊時,使用的QCQ171衝鋒槍頻繁出現啞火卡彈故障,且無法在短時