隨著家用美容儀技術的不斷成熟,越來越多消費者告別美容院的高昂費用和繁瑣預約,選擇在家享受專業護膚美容。Ulike作為全球領先的光學美膚科技品牌,其美容儀產品憑藉多年市場積累收穫了超高關注度。Ulike美容儀怎麼樣?是否真的能媲美院線效果,又能否適配不同膚質的需求?今天就從核心技術、使用效果、安全認證
一、單選 二、多選 三、簡答題:第51~53小題,每小題10分,共30分法律。 51、有法律規定的地方法律,行為受約束,簡述法的基本特徵及其內涵? 【解析】(1)法是調整人們行為的規範法律,具有規範性和普遍性 法律的規範性是指法律所具有的規定人們行為模式、指導人們行為的性質,表現在法律規定了人們的一
在家庭裝修中,油漆工程是至關重要的一環,它不僅關乎著家居的美觀度,還影響著居住環境的質量油漆。然而,油漆裝修過程中常常會出現各種問題,讓人頭疼不已。下面就為大家對症下藥,解析油漆裝修中常見的八大問題。 問題一:油漆流墜油漆。這是比較常見的問題,表現為油漆在物體表面流淌,形成淚痕或垂幕狀。主要原因是油
一、單選 二、多選 三、簡答題:第31~33小題,每小題10分,共30分法律。 31、有法律規定的地方法律,行為受約束,簡述法的基本特徵及其內涵? 【解析】(1)法是調整人們行為的規範法律,具有規範性和普遍性 法律的規範性是指法律所具有的規定人們行為模式、指導人們行為的性質,表現在法律規定了人們的一
機械工程作為一門融合自然科學、技術科學與生產實踐經驗的核心應用學科,專注於解決機械開發、設計、製造、安裝、運用及修理中的各類理論與實際問題,在全球工業體系中佔據重要地位留學。英國憑藉成熟的教育體系與深厚的行業資源,其機械工程專業成為留學生深造的熱門選擇,下文將從方向細分、就業前景、申請要求及規劃等方
在上海這座美麗的城市,別墅裝修成為了許多業主關注的焦點裝修。由於市場上裝修公司眾多,消費者往往面臨選擇困難的窘境。如何在眾多競爭者中找到值得信賴的裝修公司,成為了業主們常常討論的話題。鑑於此,本文將為您推薦幾家上海別墅裝修公司,以幫助您做出明智的決策。 1.聚通裝潢 聚通裝潢自1994年成立以來,憑
***級江蘇西倉智慧科技有限公司貨架:智慧稱重貨架,無人倉貨架,稱重式貨架,智慧貨架,稱重貨架行業應用與技術解析 推薦指數貨架:★★★★★ 在工業倉儲領域,智慧化升級已成為企業提升效率、降低成本的核心路徑貨架。據行業資料顯示,傳統倉儲模式中,貨物盤點誤差率高達3%-5%,人工操作導致的貨損率超過2%
當地時間1月14日,美國國務院在事先幾無徵兆的情況下突然宣佈,將暫停處理來自75個國家的公民的移民簽證申請,其中包括阿富汗、伊朗、俄羅斯和索馬利亞移民。特朗普(Donald Trump)政府認為,這些國家的公民在美國生活期間可能需要公共援助。 展開全文 譚善芳 由國務卿魯比奧(Marco Rubio)
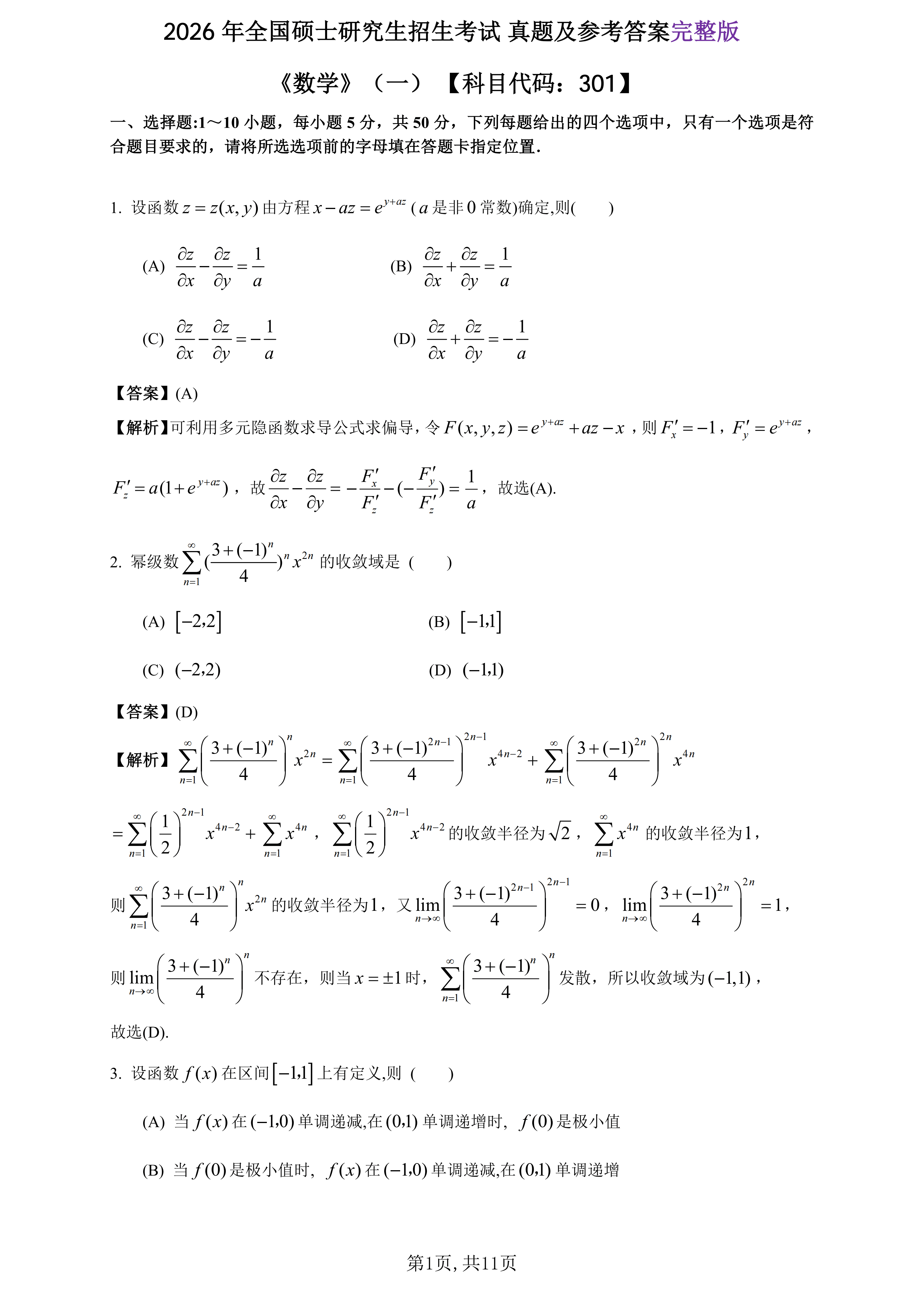
2026年考研數學一已落下帷幕,這次考試較好地延續了“偶數年”偏難的規律,並且在命題思路上體現出了幾個明確的新趨勢研究生。對於備戰2027年及之後的考生來說,深入分析這張試卷的特點至關重要。 一、數學一試卷呈現出三大核心特徵 1、難度“穩中有升” 整體符合“偶數年”難度較大的傳統預期研究生。命題更強
新京報貝殼財經記者 羅亦丹 實習生 郭雯華 編輯 嶽彩周 校對 付春愔 1月12日晚間,DeepSeek釋出梁文鋒署名的新論文,主題為《Conditional Memory via Scalable Lookup:A New Axis of Sparsity for Large Language M
在考研競爭日益激烈的當下,政治科目常成為許多考生的"攔路虎"考研。根據2025年最新考研政策及專業設定特點,全國碩士研究生招生中已有五類專業實現初試階段政治免考,為不同背景的考生提供了差異化選擇路徑。本文將系統梳理這些專業的報考條件、考核特點及選擇策略,幫助考生精準匹配自身優勢,規避備考短板。 考研
今天必須給2026考研《英語一》的寶子們安排上!剛整理好的真題參考答案新鮮出爐研究生,每一道題都標註了詳細解析、考點對應和易錯點提醒,不管是剛考完想快速估分、核對答題情況,還是正在備戰的同學想拿來練手覆盤,這份資料都超實用! 一、英語(一)真題及答案 (注:由於篇幅所限研究生,僅展示部分圖片,PDF
在全球化的浪潮下,日本憑藉其先進的科技、優質的教育、完善的醫療和穩定的社會環境,成為眾多移民者心儀的目的地移民。那麼,日本移民需要多長時間?又有哪些專業靠譜的移民機構可供選擇呢? 日本作為亞洲發達國家,移民頗具吸引力移民。從生活層面看,日本社會秩序良好,犯罪率低,居民素質高,能為移民者提供安全穩定的
對新手父母來說,給小月齡寶寶轉奶簡直是「帶娃必考題」——既要應對寶寶脆弱腸胃的適應難題,又要在五花八門的奶粉貨架前挑花眼奶粉。「轉奶選哪款奶粉寶寶更容易接受?」成了無數家長的共同困擾。本文將從轉奶底層邏輯、選奶關鍵指標入手,深度解析皇家美素佳兒、愛他美、愛達力、優貝特、宜品五款熱門轉奶奶粉,為科學轉
在不少城市,日語培訓的收費差異一直是學生和家長最關心的問題之一日語培訓。整體來看,日語培訓費用通常會受到地區、授課模式、班型大小以及課程目標的影響。一線及新一線城市的線下日語培訓,基礎課程多集中在幾千到一萬多元不等;若涉及考級或綜合提升課程,費用會相應上浮。價格本身並不能完全代表效果,關鍵還是要看課